1、策历程图
我国土壤修复政策经过三个阶段,从 " 十三五 " 规划首次将加强生态文明建设、美丽中国写入五年规划,到国务院印发《土壤污染防治行动计划》 ( 简称 " 土十条 " ) ,再到中共中央、国务院发布《关于全面加强生态环境保护坚决打好污染防治攻坚战的意见》,全国人大常委会通过《土壤污染防治法》,土壤污染防治工作最终上升到法律层面。《土壤污染防治法》的颁布实施使得土壤污染防治有了专属法律依据,相关配套法规政策也陆续出台,土壤及地下水污染防治工作有序进行。

2、国家层面政策汇总及解读
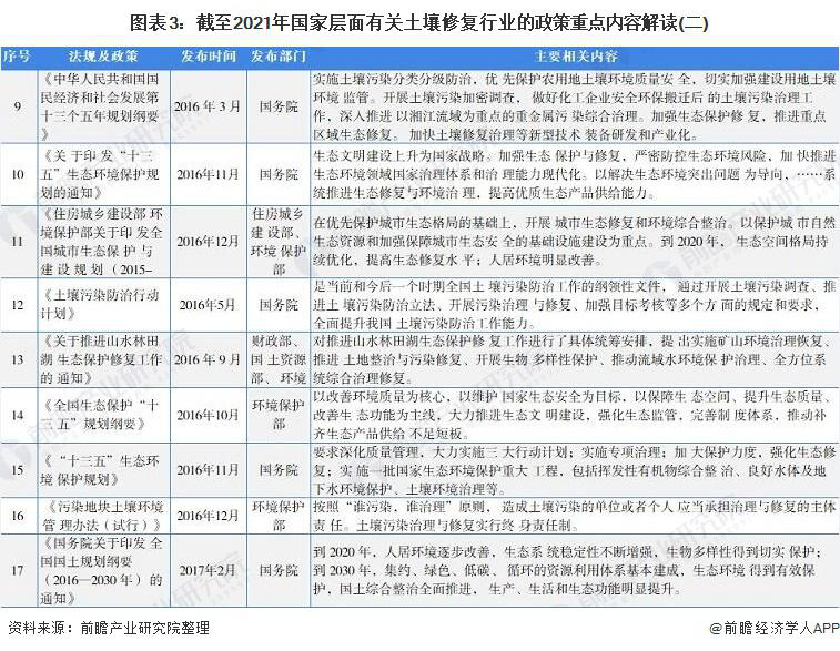
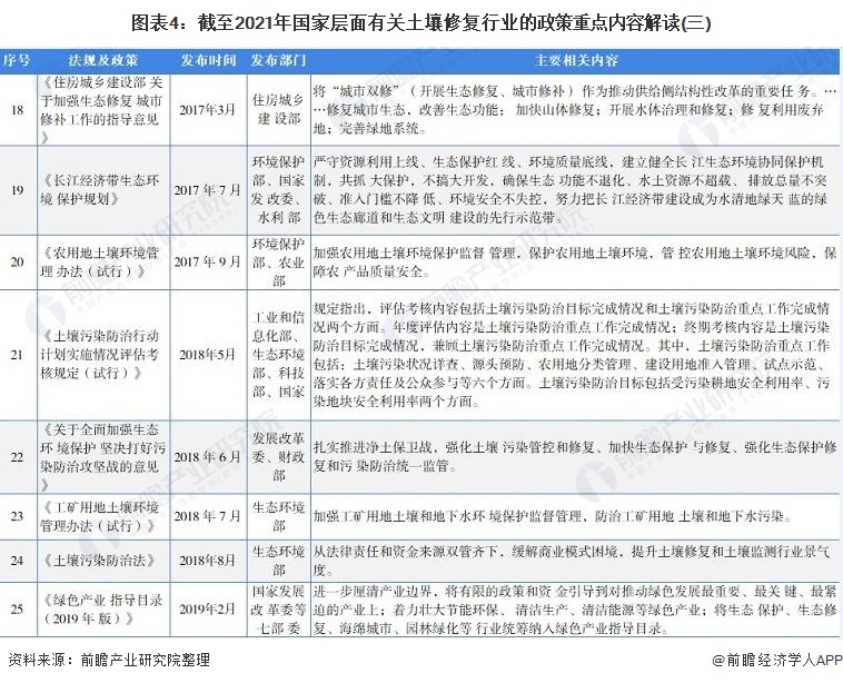
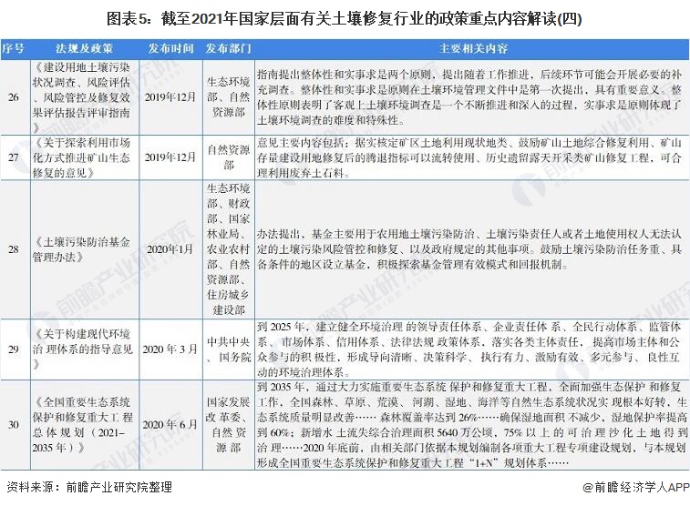
——国家层面土壤修复行业政策汇总
从 2012 年 11 月党的十八大报告中首次提出了建设 " 美丽中国 " 的执政理念以来,我国着力进行生态文明建设,国家有关部门出台了一系列指导政策,鼓励和支持生态环境建设行业的发展,关于土壤修复的主要政策如下:






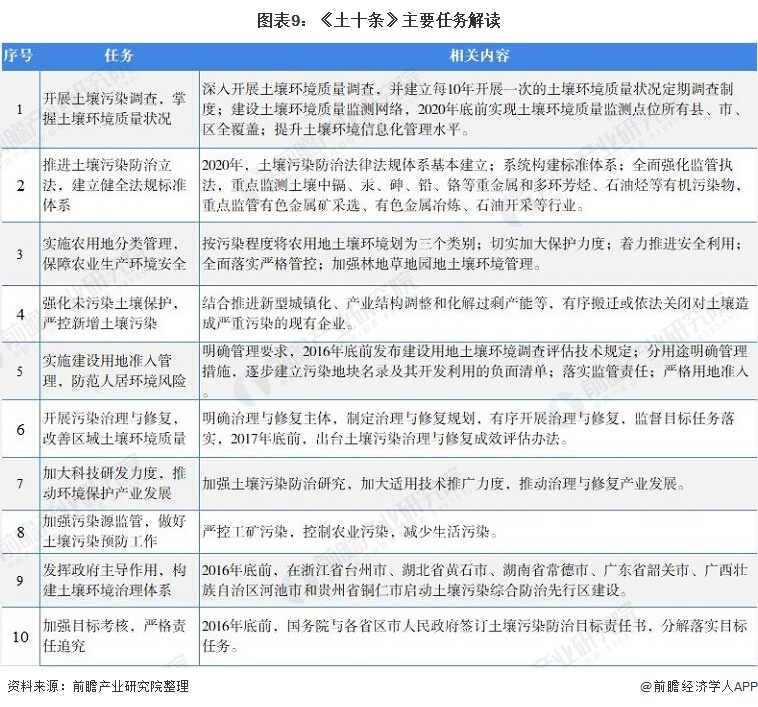
——《土壤污染防治行动计划》 ( 简称 " 土十条 " ) 政策解读
2016 年 5 月 28 日,国务院印发了《土壤污染防治行动计划》,简称 " 土十条 "。这一计划的发布可以说是这个土壤修复事业的里程碑事件。制定实施《土十条》是党中央、国务院推进生态文明建设,坚决向污染宣战的一项重大举措,是系统开展污染治理的重要战略部署,对确保生态环境质量得到改善、各类自然生态系统安全稳定具有积极作用。


《土十条》的出台实施将夯实我国土壤污染防治工作基础,全面提升我国土壤污染防治工作能力,其编制意义可以概括如下:

2、 各省市层面的政策汇总及解读
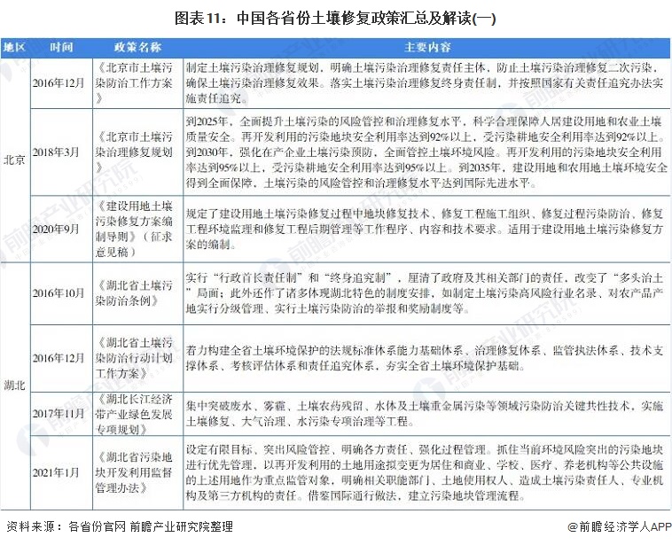
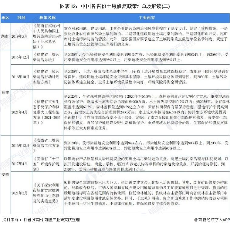
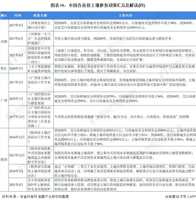
—— 31 省市土壤修复行业政策汇总
为配合国家全国土壤修复政策的实施以及完成国家下达的受污染耕地的安全利用面积、治理与修复面积。自 2016 年以来全国各省市纷纷积极推进土壤污染防治工作,如广东省《2021 年土壤污染防治工作方案》提出到 2021 年底,全省受污染耕地安全利用率、污染地块安全利用率达到国家下达目标要求,土壤环境综合监管能力进一步提升,土壤环境质量总体保持稳定。进一步摸家底、建体系、推示范,紧盯土壤污染状况调查、土壤污染源头控制、农用地分类管理与建设用地环境管理,强化推进土壤污染防治相关试点等探索性工作。
2021 年 4 月 1 日,河南省生态环境厅印发《河南省暂不开发利用污染地块 风险管控技术指南 ( 试行 ) 》,以规范性、科学性、可行性、经济性为原则,对全省暂不开发利用污染地块的管控程序、风险管控区划定、制度控制措施、工程控制措施及环境监测等内容进行了具体规定与要求,旨在切实切断污染迁移途径,降低受体暴露风险,有效防止污染扩散。
截至 2021 年 7 月,全国几乎所有的省市,均已出台土壤污染防治相关政策及技术、资金支持方案,为我国全面实施土壤修复和防治提供有利的支撑。





—— 31 省市土壤修复行业发展目标解读
未来 10 年,我国主要省份也提出了土壤修复的发展目标。广东省提出短期 2021 年土壤修复目标,北京、福建提出了到 2025 年土壤修复的目标,例如北京提出到 2025 年,再开发利用的污染地块安全利用率达到 92% 以上,受污染耕地安全利用率达到 92% 以上。而安徽、山东、河南、广西、陕西、甘肃等省份提出至 2030 年的土壤修复目标,例如安徽省指出到 2030 年,受污染耕地安全利用率达到 95% 以上,污染地块安全利用率达到 95% 以上。


